
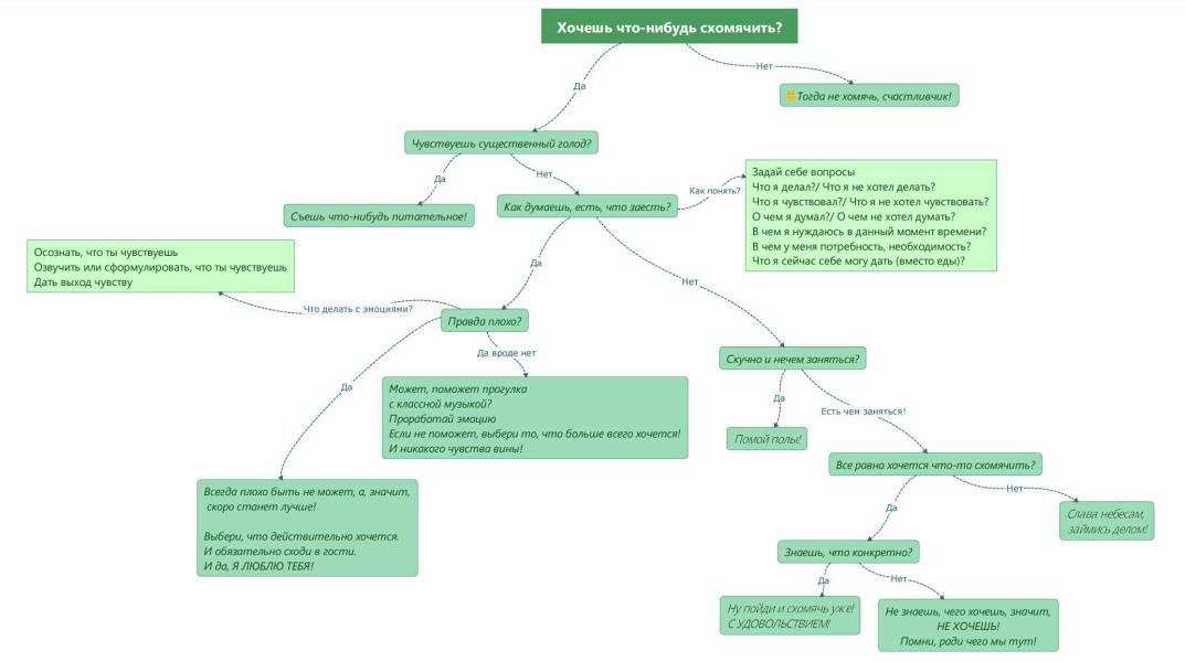
Это жесть, когда двое деток в однушке будят друг друга. У Ксюши лезут зубы, плач через каждые 10-15 минут, ноет, ну а малыш на кормление просыпается... маме в таком случае хочется куда-нибудь выйти. Остаётся только холодильник и вкусняшки. Смотрю на памятку и улыбаюсь)